帮你做选择!苹果iPhone6s与iPhone6s Plus区别对比评测
发表时间:2026-01-27 来源:本站整理相关软件相关文章人气:
iPhone是苹果公司(Apple Inc. )发布搭载iOS操作系统的系列智能手机。截至2021年9月,苹果公司(Apple Inc. )已发布32款手机产品,初代:iPhone,最新版本:iPhone 13 mini,iPhone 13,iPhone 13 Pro, iPhone 13 Pro Max;iPhone系列产品静音键在设备正面的左侧 [46-47] ;iPhone 5之前机型使用30Pin(即30针)接口,iPhone 5(包含)之后产品使用Lightning接口。
苹果早已经正式发布了全新的iPhone6s及iPhone6s plus,但是现在是不是还有朋友搞不清楚两者的区别?那么iPhone6s和iPhone6s plus区别是什么呢?小编下面就给大家介绍一下。

iPhone6s和iPhone6s plus及各机型对比:




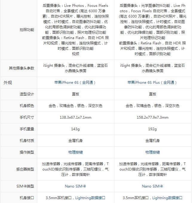
其实iPhone6s和iPhone6s plus之间最大的区别就在于屏幕的尺寸问题,其他功能方面大致一样。配置方面,iPhone6s搭载64位苹果A9处理器,使用新的晶体管架构,号称比A8快70%,GPU比A8快90%,分别是“桌面级别”和“主机级别”。内置M9动作协处理器,Siri可被随时唤醒,不用插电!另外Touch ID也升级到第二代。存储空间还是16GB起。
摄像头部分,iPhone6s采用全新的1200万像素摄像头,比之前的像素多50%,但摄像头依然凸起,苹果称其自动对焦功能更快,采用全新的Deep trench isolation技术,色彩还原更加准确,同时支持4K视频录制。前置500万像素摄像头,自拍时屏幕亮度可增强3倍,当闪光灯来用。
可能这么说比较笼统,不是特别的具体,下面就为大家准备几招,帮助大家快速区分苹果iPhone6s和iPhone6s Plus。
第一招:玫瑰金帮你一眼认出iPhone6s/6s Plus

苹果iPhone6s/6s Plus在之前金、银、深空灰三色的基础上新增了玫瑰金版本,“玫瑰金”只是官方称号,你也可以粗略称之为粉色,实际上它很接近金和粉色的结合体。显然这是一眼便能将iPhone6s区分于iPhone6的最大特点。当然由于多少有些粉细胞,所以其更适合女性用户,但笔者周围也的确有些男性朋友选择这一版本,除了喜欢之外,最主要的原因无外乎就是“辨识度高”了。
不过除了玫瑰金,在外观方面,其实也可以在其他几个细节上分辨出iPhone6s/6s Plus不是iPhone6/6 Plus……
第二招:外观细节差异教你区分6s不是6
根据iPhone两年换脸的传统,苹果iPhone6s/6s Plus的外观基本保持了和iPhone6/6 Plus相同的设计,圆润机身不变、三段式设计不变、白带不变。那么是否苹果“处处都不同”的狂言就这么容易被打破了,并非如此。因为其主要在一些没那么容易看清、不那么容易摸到的地方作出了改变。

▲ 苹果iPhone6s/6s Plus

▲ 苹果iPhone6(左)和6s(右)大小差异极其细微
首先一点就是“s”,不只是名字而已。这次苹果直接给iPhone6s/6s Plus的后盖下方添加了一个“s”标识,所以除了玫瑰金版之外的其他版本上如果看到这点,就基本可以知道其不是iPhone6/6 Plus而是iPhone6s/6s Plus了。

▲ 苹果iPhone6s增加了“s”标识(右)
除此之外,还有一个小小细节在摄像头部分。iPhone6s/6s Plus的摄像头蓝宝石镜片内层变得更黑了一些,非常细微的变化,算是在设计美观度上的一点精益求精的改善,当然也有可能是工艺差异间接导致的不同。无论如何,可以将其作为辨别“s”的细节之一。

▲ iPhone6s摄像头蓝玻璃内层更黑
除此之外,iPhone6s/6s Plus的机身尺寸相比iPhone6/6 Plus也发生了细微的变化,但除了看苹果公布的数据,我们实际上几乎察觉不出来,基本只有0.1-0.2毫米的差异而已,微乎其微。究其原因,主要在于屏幕添加了3D Touch压感触控功能支持、同时机身由6000系列铝合金换成了7000系列铝合金两个方面——而这也同时导致了iPhone6s/6s Plus的机身重量比之前更重,这里能够感受得更明显一些,会比iPhone6/6 Plus更有压手感。携带起来,iPhone6s还好,iPhone6s Plus因为更大更重所以会稍感不便。

▲ iPhone6s/6s Plus三围与iPhone6/6 Plus差异微乎其微 重量差异相对明显

▲ 将iPhone6(左)和iPhone6s同时拿在手上 明显感觉到iPhone6s重了一些
"唯一不同是处处不同"狂言?自信?
玫瑰金颜色版本、1200万像素拍照,估计这会让很多人兴奋不已,并且显然会成为很多用户选择iPhone6s/6s Plus的重要原因。不过其实这些只是常规意义的小打小闹而已。至于原因,有关玫瑰金就不用多说了,苹果在尝到当初金色的甜头后再一次玩起了颜色大法,可以预计的是这样的挤牙膏也会再一次见效。而有关1200万像素,其实刚刚已经提到,实际拍摄的提升不会有1200-800那么大范围的提升,这里有一定的文字游戏成分(此像素非彼像素),好在还有新的传感器技术支持以及原有iPhone本身的优化已经非常出色。

▲ iPhone6s/6s Plus外包装

▲ 细节请注意:iPhone6s/6s Plus包装内少了一个micro USB转Lighting转接头
如前所说,对于整个智能手机行业来说,这次的iPhone6s/iPhone6s Plus的最关键的点是3D Touch,因为其有可能像之前的Siri、指纹识别等一样,再一次引领整个行业的看齐。这有可能是自苹果用触控屏的操作方式压倒物理键盘操作方式后的又一次智能手机操作革命,除了在iOS平台将带领整个生态当中的各类应用支持3D Touch操作外,还有可能引领大批Android厂商的追捧。未来有可能是任何机器都有3D Touch体验。
“唯一的不同,是处处都不同”,苹果的这句狂言确实并非没有理由的自信,的确,iPhone6s/6s Plus从内而外几乎每个方面都有所改变,有细微变化也有能引领潮流的新体验。就看你更在乎的是哪个方面了。
相信目前能够看到的这些升级已经足以让土豪们兴奋不已,或许对于很多人来说,玫瑰金足矣,有钱足矣。土豪,你(打算)买iPhone6s/6s Plus了吗?
以上就是对苹果iPhone6s和iPhone6s Plus区别对比评测全部内容的介绍,更多内容请继续关注本站!
目前高端手机市场,iPhone手机快要形成一家独大的形势。